法律服务(法律援助)概况
数据更新:2021-05-18
一、简介
法律服务中心全称为湖南科技大学法律服务中心。
法律服务中心是经湖南科技大学党委研究决定而成立的学校直属机构(副处级),与“湖南省法律援助中心湖南科技大学工作处”合署办公,挂靠360吧
。法律服务中心设主任1名,兼任360吧
副院长;设法律事务专干2名;工作人员由360吧
具有相关资质的教师兼任。法律服务中心承担学校相关法律事务的服务工作,指导学生法律援助,培养法学学生社会实践能力。
二、服务人员
法律服务中心主任:邱帅萍
办公地点:立言楼A409
------------------------------------
法律服务中心专干:刘凯、马欢
办公地点:立言楼A418
三、法律服务办事指南

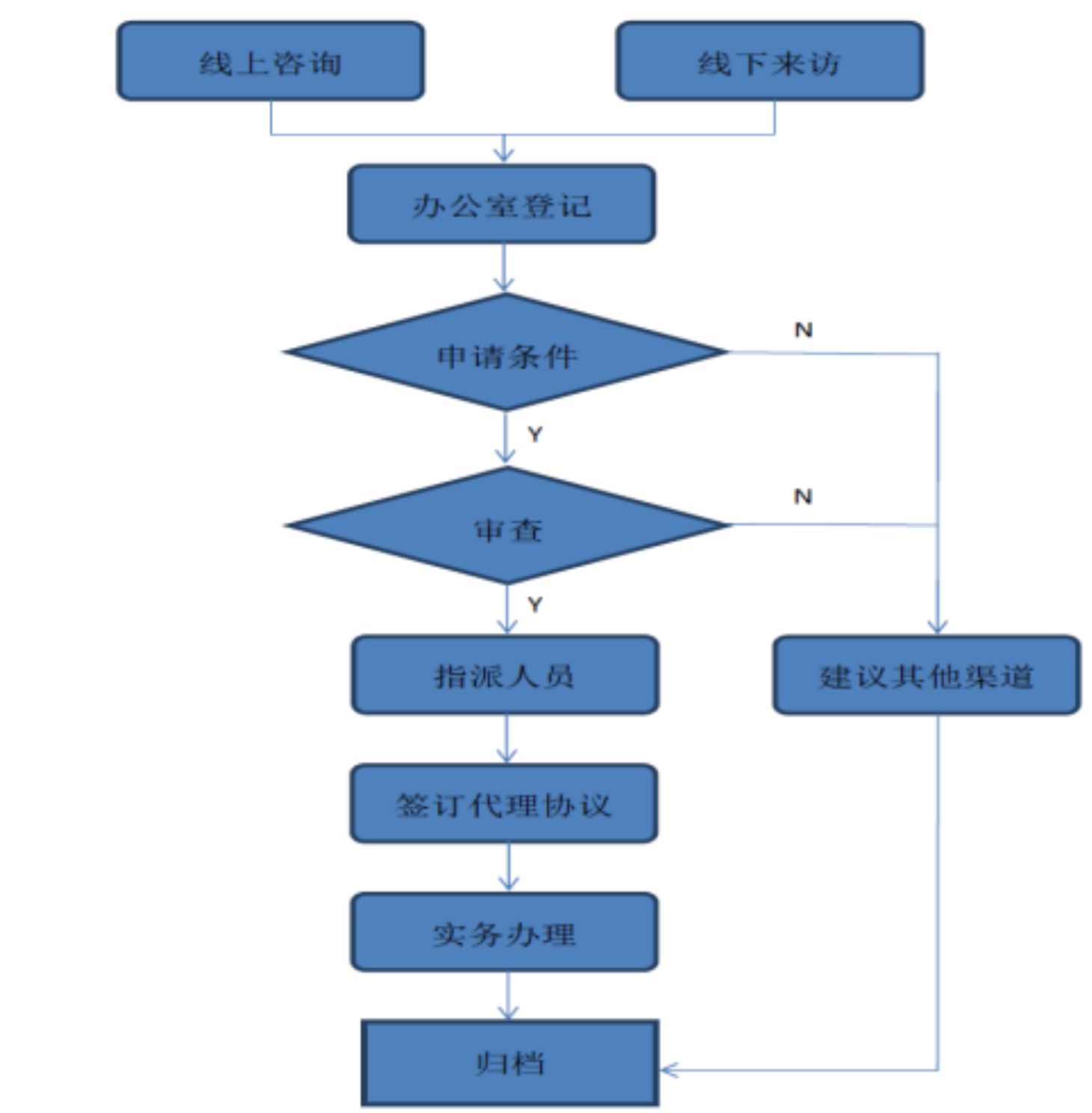
四、法律援助工作流程
