李云霖教授等受邀参加中国法学会行政法学研究会2021年年会
数据更新:2021-11-30
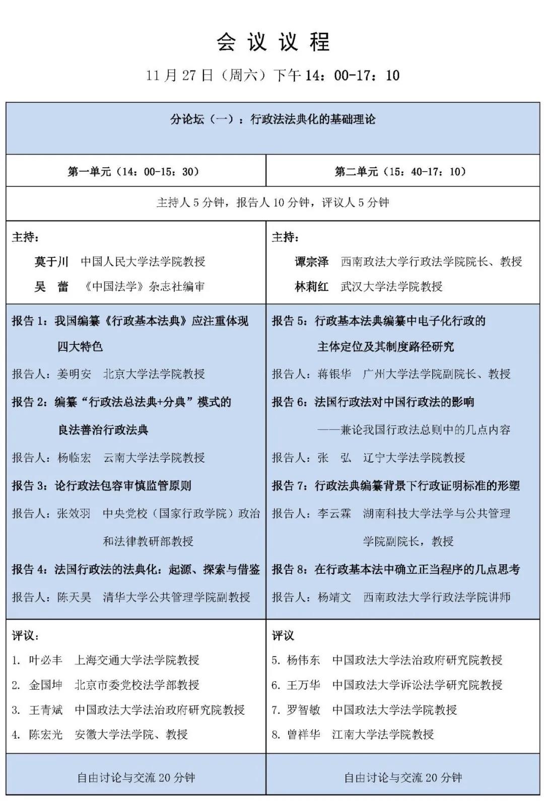
2021年11月27日上午9时,中国法学会行政法学研究会2021年年会在北京隆重召开。本次年会以“贯彻习近平法治思想,推动行政法治新发展”为主题,分议题包括“行政法法典化的基础理论”“数字政府建设的法治保障”“涉外行政法治问题”“行政争议的多元化解与实质性解决”和“行政处罚及其他行政法问题”。本次年会由中国法学会行政法学研究会主办,中国政法大学法治政府研究院承办。鉴于我国当前的疫情防控形势,本次年会采用线上与线下相结合的方式进行。来自全国人大宪法和法律委员会、中国法学会、最高人民法院、最高人民检察院、商务部、司法部等部门的领导嘉宾,北京大学、清华大学、中国人民大学、中国政法大学、中共中央党校(国家行政360吧
)、中国社会科360吧
、上海交通大学、武汉大学、西南政法大学、华东政法大学、西北政法大学、中南财经政法大学等高校和科研机构的400余名专家学者,在线上线下共同参加了本次大会。360看球吧
李云霖教授受邀在线上参加“行政法法典化的基础理论”分会场主题报告。


李云霖教授携研究生夏强以《基本法典编纂过程中行政证明标准的形塑》为报告主题,围绕行政证明标准的基本意涵展开法理分析,指出我国行政证明标准立法中尚有多处不足亟待改进,同时立足于我国行政法法典化进程分享了关于行政证明标准完善的几点建议:第一,应当确立具有规范引导作用的原则性证明标准,充分发挥证明标准在基本法典中的指导性作用。第二,区分符合行政行为类型化的层次性证明标准。第三,构筑衔接行政程序与行政诉讼的一致性证明标准,以缓解我国当前行政程序阶段和行政诉讼阶段对同一事实审查(理)使用证明标准脱钩所导致的实践困境。中国政法大学法360吧
博士生导师罗智敏教授、西南政法大学行政法360吧
院长博士生导师谭宗泽教授等认为,行政证明标准实际上是对当事人证明行为的一种制度指引,这一标准应该由法律进行明确,对行政证明标准问题这一复杂问题的研究是一个创新而又大胆的尝试,同时也指出证明责任和证明标准之间的关系、行政证明标准与行政诉讼证明标准之间的关系等问题需要作出进一步的思考。
通过参加会议,我校法学学术科研工作进一步深度融入全国法360吧
(系)的组织活动中,增进了与其他高校法360吧
(系)的互动、交流,开阔了视野,必将有力提升我校法学学科教育水平和法律人才培养质量,从而更好地服务国家的法治建设。