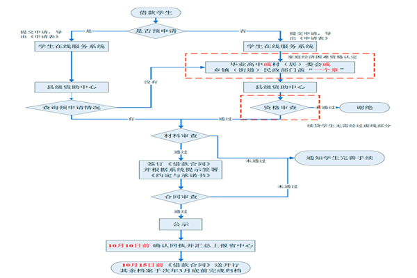
| 生源地助学贷款受理流程及注意事项 一、机制建设 各县(市、区)资助中心要在政府的主导下,构建政府、教育部门和银行协同管理、权责分明、风险共担的生源地信用助学贷款模式,进一步发挥当地政府部门和教育行政部门的管理作用,推动“政府主导、教育主办、金融支持”的生源地信用助学贷款模式健康持续发展。目前重点如下: (一)夯实机构建设 六条硬标准:机构、人员、场地、经费、设备以及财政风险分担的承诺函。 (二)推动建立多级联动管理机制(新内容) 各县(市、区)资助中心要推动当地政府构建“县、乡、村三级联动催收机制”,通过建立“县政府— 乡镇政府— 村(居)委会”、“县级资助中心— 高中— 乡镇中心校”多级协同管理体系,扩展生源地信用助学贷款工作参与主体,丰富管理路径,借助政府部门和教育行政部门力量提高工作效率,加大催收力度。 二、申请受理 (一)高中预申请(新强调内容) 注意事项:各高中于6 月15 日 前,将预申请系统导出的《预申请汇总表》加盖学校公章送县级学生资助中心存档;并以发布通知或公示等适当方式告知学生。 (二)贷款受理 1 、贷款政策 (1 )贷款对象 就读于预科班的学生,参加自学考试、成人高考的学生,进修类的学生以及当年在高校获得了国家助学贷款的学生不得申请生源地助学贷款。 (2 )贷款条件 学生本人入学前户籍、其共同借款人户籍均在本县(市、区)。 (3 )共同借款人条件 A 共同借款人户籍与学生本人入学前户籍均在本县(市、区); B 如共同借款人不是借款学生父母时,其年龄在25 周岁(含)以上,60 周岁(含)以下; C 未结清开发银行生源地信用助学贷款(或高校助学贷款)的借款学生不能作为其他借款学生的共同借款人。 (4 )贷款额度 按照国家现行政策规定,全日制普通本专科学生(含第二学士学位、高职学生)每人每年申请贷款额度不超过8000 元,且不低于1000 元;年度学费和住宿费标准总和低于8000 元的,贷款额度可按照学费和住宿费标准总和确定。全日制研究生每人每年申请贷款额度不超过12000 元,且不低于1000 元;年度学费和住宿费标准总和低于12000 元的,贷款额度可按照学费和住宿费标准总和确定。 2 、家庭经济困难资格认定 (1 )我省确定的唯一家庭经济困难认定单位为村(居)委会。 (2 )续贷学生、已通过高中预申请的首贷学生均无需再次进行家庭经济困难资格认定。 3 、受理准备 (1 )收到寄送的空白《借款合同》后,请复印若干张,进行信息打印位置的调试;在受理和贷后管理期间要做好合同(包括已用、报废及剩余合同)保管工作,并填好《合同管理汇总表》(报废合同要回收)。 注意事项:严禁各县级资助中心以任何形式私印空白《借款合同》。 (2 )确保系统用户能正常登录,动态口令牌在有效期内。需要申请或更换动态口令牌的县级资助中心,应填写《国家开发银行动态口令牌领用单》,并报省级资助中心。 注意事项:用户状态会被计入年度考核,被冻结用户请联系开行专管员解冻。 4 、申请审查 (1 )首贷申请 首贷申请材料
| 出示材料 |
借款学生身份证原件、共同借款人身份证原件、录取通知书原件(新生)或学生证原件(在校生)、户口簿原件(如果学生及共同借款人不在一本户口上,则需双方户口簿原件) |
| 提交材料 |
借款学生本人签字的《申请表》原件、借款学生身份证复印件、共同借款人身份证复印件、录取通知书(或学生证)复印件 |
备注:A 县中心经办人需查验借款学生和共同借款人的户口簿,无需留存户口簿复印件; B 若借款学生《学生证》原件丢失,县中心可要求学生提供所在高校开具的《学生在校证明》,查验通过后留存。 (2 )续贷申请 续贷申请材料
| 出示材料 |
现场办理申请手续的借款人或共同借款人身份证原件 |
| 提交材料 |
借款学生或共同借款人签字的《申请表》原件 |
备注(新内容):A 借款学生需每年至少两次登录学生在线服务系统维护个人信息。登录次数不足时,借款学生无法提交续贷申请(系统已开通自动校验功能),县级资助中心应指导学生现场登录维护。 B 借款学生应登录学生在线服务系统填写续贷声明。 注意事项:申请审核会被计入年度考核,县级资助中心必须对申请贷款学生的申请材料和系统信息进行一一比对,确保系统信息和纸质材料一致。 三、合同签订与审查 (一)合同签订 1 、严禁由其他人代替借款学生或共同借款人本人签订《借款合同》; 2 、续贷时,由到场一方(借款学生或共同借款人)签订《借款合同》并分别签署借款学生和共同借款人的姓名,并在代签处注明代签人。如学生张三办理时,在借款学生签字位置签署“张三”,在共同借款人签字位置签署其共同借款人姓名“李四(张三代签)”。严禁由其他人代替到场一方本人签订《借款合同》; 3 、县级资助中心应现场核对借款人和共同借款人的签字内容与其身份证姓名一致。 4 、合同签订只须签字,无须捺印。(新内容) (二)回执录入 开行生源地信用助学贷款的回执录入截止时间为申请当年10 月10 日。10 月10 日后高校未在助学贷款信息管理系统录入回执的,视同借款学生撤销当年开行生源地信用助学贷款申请。 (三)组织公示(新内容) 县级资助中心应在合同签订后组织以乡镇(街道)为单位对借款学生进行公示。公示内容包括借款学生姓名及其户籍所在村(社区)名称。公示期间,县级资助中心公布统一的投诉意见电话,对公示发现的问题,应组织乡镇(街道)进行调查核实。对于确实不符合贷款条件的借款学生应谢绝其贷款申请。县级资助中心应根据公示结果起草《生源地信用助学贷款公示情况说明》。 注意事项:县中心应审慎谢绝合同。 四、汇总上报 1 、县级资助中心应于10 月10 日 前完成回执确认工作,并在助学贷款信息管理系统内完成申请汇总,导出《××县资助中心生源地信用助学贷款申请汇总表》,审核无误后加盖公章。 2 、10 月15 日 前,县级资助中心将盖章后的《申请汇总表》、《生源地信用助学贷款公示情况说明》和一份《借款合同》提交省资助中心。 3 、省资助中心审核通过后,在助学贷款信息管理系统内完成本省汇总,导出《××省生源地信用助学贷款申请汇总表》(以县级资助中心为单位),盖章后随同各县提交的《生源地信用助学贷款公示情况说明》、《借款合同》报开行审批。 4 、受理结束后,县级资助中心应于次年3 月底前完成信贷材料的归档工作。 生源地信用助学贷款申请受理流程图 备注:我省确定的统一资格审查单位是村(居)委会。 (责任编辑:admin) |